
La globalización es un proceso político, económico, tecnológico, social y cultural a escala mundial. Se basa en la creciente comunicación e interdependencia entre los distintos países del mundo. Algunas de sus características o aspectos clave son:
Económico: la globalización económica se refiere a la integración de los mercados nacionales en un mercado global. Esto implica la libre circulación de bienes, servicios, capital y trabajo a través de las fronteras, lo que ha llevado a una mayor competencia y eficiencia, así como a la creación de mercados internacionales para productos y servicios.
Político: en el ámbito político, la globalización ha llevado a una mayor cooperación entre los países y a la formación de organismos supranacionales que buscan coordinar políticas y resolver conflictos. Esto incluye instituciones como las Naciones Unidas, el Banco Mundial y el Fondo Monetario Internacional.
Social: socialmente, la globalización ha resultado en una mayor interconexión entre las personas de diferentes partes del mundo. Esto se manifiesta en el aumento del turismo, la migración y el intercambio cultural, así como en la difusión de ideas y valores a través de medios de comunicación globales.
Cultural: la globalización cultural implica la expansión de una cultura global compartida, a menudo influenciada por la cultura occidental, a través de películas, música, moda y otras formas de entretenimiento. Sin embargo, también ha llevado a preocupaciones sobre la erosión de las culturas locales y la homogeneización cultural.
Tecnológico: la tecnología ha sido un motor clave de la globalización, con avances en transporte y comunicaciones que han hecho posible la rápida transferencia de información y personas alrededor del mundo. Internet, en particular, ha revolucionado la forma en que las personas se conectan y hacen negocios.
Ambiental: la globalización también tiene implicaciones ambientales, ya que la actividad económica globalizada puede llevar a una explotación más intensiva de los recursos naturales y a problemas ambientales transfronterizos, como el cambio climático y la contaminación.
Legal: a nivel legal, la globalización ha llevado a la creación de regulaciones internacionales y tratados que buscan estandarizar las leyes y prácticas comerciales en diferentes países para facilitar el comercio y la inversión internacionales
El mundo globalizado se refiere a la interconexión y la integración de las naciones a nivel económico, social, cultural y tecnológico. En este contexto, los siguientes aspectos son relevantes:
1. Comercio internacional: las empresas y los países participan en el intercambio de bienes y servicios a nivel global. Esto implica la importación y exportación de productos.
2. Tecnología y comunicación: la globalización ha permitido una mayor difusión de la tecnología y la información. Las comunicaciones instantáneas y la conectividad en línea han acercado a las personas de diferentes partes del mundo.
3. Migración y movilidad: las personas se desplazan más fácilmente entre países en busca de oportunidades laborales, educativas o de calidad de vida.
4. Cultura global: la música, el cine, la moda y otros aspectos culturales se comparten y se fusionan a nivel mundial.
5. Inversión extranjera directa: las empresas invierten en otros países para expandir sus operaciones y acceder a nuevos mercados.
6. Organizaciones internacionales: instituciones como las Naciones Unidas, la Organización Mundial del Comercio y el Fondo Monetario Internacional promueven la cooperación global.
La globalización ha transformado la forma en que interactuamos, producimos y consumimos, creando un mundo más interconectado y dinámico.
El mercado global es un sistema en el que se produce un intercambio comercial, de capitales y de mano de obra entre distintos países. Esto se basa en la división internacional del trabajo, donde las naciones se especializan en la producción de diferentes bienes y servicios para aprovechar sus ventajas comparativas. En resumen, algunos elementos clave del mercado global son:
1. Libre intercambio de bienes y servicios: se refiere a las exportaciones e importaciones entre países.
2. Libre flujo de capitales: esto ocurre a través de los mercados financieros, ya sea en forma de financiamiento o inversión.
3. Movilidad de la mano de obra: permite la libre circulación del capital humano de un país a otro.
4. Cooperación internacional: los países colaboran para abordar problemas como la pobreza.
5. Transferencia de ciencia y tecnología: se comparten conocimientos entre naciones.
6. Transferencia de rentas: por ejemplo, las remesas de migrantes a sus países de origen.
La globalización económica se refiere al movimiento internacional generalizado de bienes, capital, servicios, tecnología e información. Es la creciente integración e interdependencia económica entre las economías nacionales, regionales y locales en todo el mundo. Algunas características clave de la globalización económica son:
1. Comercialización internacional: facilita el intercambio de productos entre países.
2. Consumo global: aumenta la demanda de bienes y servicios.
3. Especialización: fomenta la producción especializada.
4. Relaciones internacionales: se utilizan para cerrar operaciones comerciales.
5. Tejido industrial: fortalece la industria en países desarrollados y emergentes.
6. Eliminación de barreras comerciales: reduce restricciones geográficas.
7. Mejora de comunicaciones: disminuye los costos de transporte.
8. Sistema financiero mundial: es crucial para la viabilidad de la globalización.
La globalización económica conecta países para el comercio, la inversión y la cooperación internacional, impulsada por la tecnología y los acuerdos internacionales.
Desarrollo social y económico a escala nacional, regional y global
El desarrollo social y económico a escala nacional es un tema crucial para el progreso de un país. Hay algunas consideraciones al respecto:
1. Planificación a Escala Nacional: la planificación a nivel nacional implica diseñar estrategias y políticas que aborden cuestiones sociales y económicas en todo el país. Esto incluye aspectos como la educación, la salud, la vivienda, el empleo y la distribución de recursos. o La Comisión Económica para América Latina y el Caribe (CEPAL) se dedica a investigar y promover el desarrollo sostenible en la región. Sus estudios e investigaciones abordan temas como la planificación a escala nacional.
2. Integración de la Población en la Planificación: es fundamental considerar la dinámica poblacional al planificar el desarrollo. Esto implica utilizar datos sociodemográficos para diseñar políticas y programas que beneficien a toda la población. o La integración de la población en la planificación se aplica tanto a nivel nacional como subnacional.
3. Objetivos de Desarrollo Sostenible (ODS): los ODS son metas globales establecidas por las Naciones Unidas para abordar desafíos como la pobreza, la igualdad de género, la salud y el cambio climático. o Los gobiernos nacionales deben adaptar estos objetivos a su contexto específico y trabajar hacia su cumplimiento.
El desarrollo social y económico a nivel nacional requiere una planificación integral que considere la población, los recursos y los desafíos específicos de cada país.
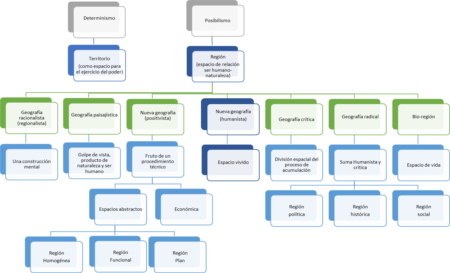
El desarrollo social y económico a escala regional se enfoca en el progreso económico y social de áreas geográficas específicas dentro de un país o región. Reconoce que diferentes regiones pueden enfrentar desafíos y oportunidades únicas, lo que requiere soluciones adaptadas a sus circunstancias particulares. Desde una perspectiva epistemológica, la región constituye un nivel de resolución espacial donde se pueden estudiar y analizar procesos económicos, sociales y políticos. Además, desde un sentido ontológico, la región es una realidad geográfica compleja que debe comprenderse para la planificación y gestión de su desarrollo.
El desarrollo social y económico a escala global es un desafío crucial que involucra a países, organizaciones internacionales y comunidades en todo el mundo. Aquí hay algunas consideraciones:
1. Sostenibilidad Social: la sostenibilidad social implica que las personas se sientan parte del proceso de desarrollo y crean que ellas y sus descendientes se beneficiarán de él. o El Banco Mundial trabaja en la inclusión, resiliencia, cohesión y legitimidad de los procesos sociales. Su objetivo es crear comunidades socialmente sostenibles que puedan superar desafíos y asignar recursos de manera justa.
2. Globalización Social: la globalización social se refiere al intercambio de ideas, valores y normas entre diferentes comunidades y culturas. o La globalización económica facilita el comercio internacional y la inversión extranjera, pero también plantea desafíos en términos de desigualdad y cambio climático.
3. Objetivos de Desarrollo Sostenible (ODS): los ODS son un llamado universal a la acción para poner fin a la pobreza, proteger el planeta y mejorar la vida de las personas en todo el mundo. o Los países y organizaciones trabajan juntos para lograr estos objetivos a nivel global.
El desarrollo social y económico a escala global requiere colaboración, enfoque en la sostenibilidad y consideración de las dimensiones sociales, económicas y ambientales.
Bibliografia













Write a comment ...